Connection

Énergie NB - Exploitation du réseau (ERNB) est responsable de la connexion de toutes les installations de charge et de production au réseau électrique intégré (REI). Pour plus d'informations, veuillez communiquer avec l'administrateur du TART du NB: Administrateur du TART du NB

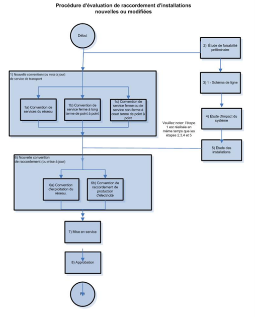
Le processus de raccordement de l'ERNB est décrit à l'annexe B - Procédure d'évaluation de raccordement des règles commerciales régissant l'électricité

Formulaires relatifs aux raccordements :